五卅运动中的上海马路商界联合会(4)
辛亥革命网 2011-05-15 00:00 来源:安徽史学2008年第3期 作者:彭南生 查看:
6月24日,商总联会邀集民间团体和官厅代表共100余人召开联席茶会。会上,省府代表再次强调商界“罢市以来,已二十余日,但于人无损,于己有害,故郑省长希望商界早日开市”。虞洽卿解释了总商会主张开市原因。会后,公共租界32路商联会代表商议开市问题,结果,“赞成二十六日开市十八票,保留者四票,继续罢市者七票,多数主张开市”[26],持续26天的罢市正式结束。这次罢市斗争给商界造成了重大损失,据事后公共租界33个马路商联会的调查呈报,罢市期内,租界内华人商铺损失银两共3678145.9两,银币达7754831.15元[27]。
从罢市与开市的过程看,在对待五卅惨案的态度上,政府“总以设法劝导先行开市,以待解决”[28],主张严格限定在外交层面上,压制商界积极的反抗行为。总商会则主张缩小斗争范围,目标直指英当局。商总联会和各路商联会则因为界域的不同而选择了不同的策略,以南京路为代表的公共租界商联会坚持以罢市作为抗议租界当局和声援学生、工人的手段;法租界商联会则主张以开市争取法国当局的外交同情,同时以营业收入援助工人、学生;华界内的商联会激于民族义愤,曾进行过罢市抗争,但很快在政府和学生组织的要求下,转而开市。在罢市并未成功促使外人在交涉中让步的时候,商总联会投票表决结束了罢市。但是,商联会仍继续函电交驰,以隔空喊话的方式对北京政府及国际社会形成舆论压力,表达商界的政治诉求,捐助款项,济工恤难,为工人、学生继续罢工、罢课提供经济后盾。
二、隔空喊话:商联会的政治表达
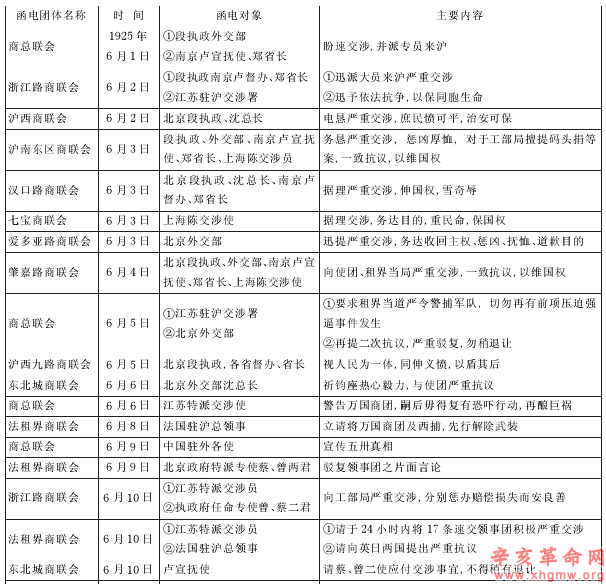
五卅惨案的发生,激起了中国人民的一致愤怒,各界纷纷致电致函中央及地方政府,表达政治诉求,敦促政府迅速展开交涉。商总联会及各路商联会加入到这一函电洪流中,先后数十次发出函电,或致段祺瑞政府、外交部、江苏省政府及江苏省驻沪交涉署,或通电全国各界,或致电六国委员会。在表达悲愤的同时,提出了商界处理五卅惨案的要求。表2是根据《申报》记载整理的商总联会及各路商联会部分函电内容。















